请输入您要查询的字词:

 

单词 nitrogen cycle
释义
nitrogen cycle

Chemistry
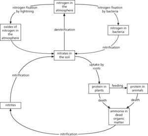
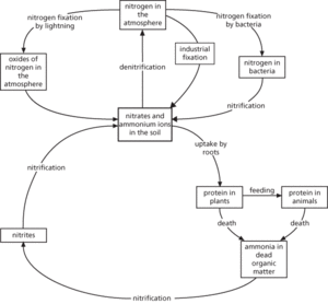
  • One of the major cycles of chemical elements in the environment. Nitrates in the soil are taken up by plant roots and may then pass along food chains into animals. Decomposing bacteria convert nitrogen-containing compounds (especially ammonia) in plant and animal wastes and dead remains back into nitrates, which are released into the soil and can again be taken up by plants (see nitrification). Though nitrogen is essential to all forms of life, the huge amount present in the atmosphere is not directly available to most organisms (compare carbon cycle). It can, however, be assimilated by some specialized bacteria (see nitrogen fixation) and is thus made available to other organisms indirectly. Lightning flashes also make some nitrogen available to plants by causing the combination of atmospheric nitrogen and oxygen to form oxides of nitrogen, which enter the soil and form nitrates. Some nitrogen is returned from the soil to the atmosphere by denitrifying bacteria (see denitrification).

    nitrogen cycle

    Nitrogen cycle


Biology
  • One of the major cycles of chemical elements in the environment (see biogeochemical cycle). Nitrates in the soil are taken up by plant roots and may then pass along food chains into animals. Decomposing bacteria and archaea convert nitrogen-containing compounds (especially ammonia) in plant and animal wastes and dead remains back into nitrates, which are released into the soil and can again be taken up by plants (see nitrification). Though nitrogen is essential to all forms of life, the huge amount present in the atmosphere is not directly available to most organisms (compare carbon cycle). It can, however, be assimilated by some specialized bacteria (see nitrogen fixation) and is thus made available to other organisms indirectly. Lightning flashes also make some nitrogen available to plants by causing the combination of atmospheric nitrogen and oxygen to form oxides of nitrogen, which enter the soil and form nitrates. Some nitrogen is returned from the soil to the atmosphere by denitrifying bacteria (see denitrification). See illustration.

    nitrogen cycle

    The nitrogen cycle


Geography
  • The cycling of nitrogen and its compounds through the ecosystem. Most plants obtain the nitrogen they need as inorganic nitrate from the soil solution. Animals receive the required nitrogen they need for metabolism, growth, and reproduction by the consumption of living or dead organic matter containing nitrogen in molecules.

    http://www.physicalgeography.net/fundamentals/9s.html Michael Pidwirny on the nitrogen cycle.


随便看

 

科学参考收录了60776条科技类词条,基本涵盖了常见科技类参考文献及英语词汇的翻译,是科学学习和研究的有利工具。

 

Copyright © 2000-2023 Sciref.net All Rights Reserved
京ICP备2021023879号 更新时间:2025/10/16 18:44:25